365电子娱乐官方网站
导航
关闭
首 页
学院概况
+
学院简介
学院领导
机构设置
历史沿革
资讯动态
+
学院新闻
通知公告
师资队伍
+
教授
副教授
讲师
教辅及管理
荣休教师
专业设置
+
汉语言文学
广播电视学
新闻学
编辑出版学
广播电视编导
党群工作
+
支部风采
工会掠影
招生就业
+
招生信息
就业信息
本科生培养
+
本科生教学
学生工作
研究生教育
+
规章制度
学位授予
导师队伍
研究生培养
校友之家
+
校友名录
校友风采
校友捐赠
专题专栏
+
师范认证
审核评估
双创掠影
博学慎思 厚德笃行
办公电话:0718-8437218
首 页
>
科研动态
>
正文
>
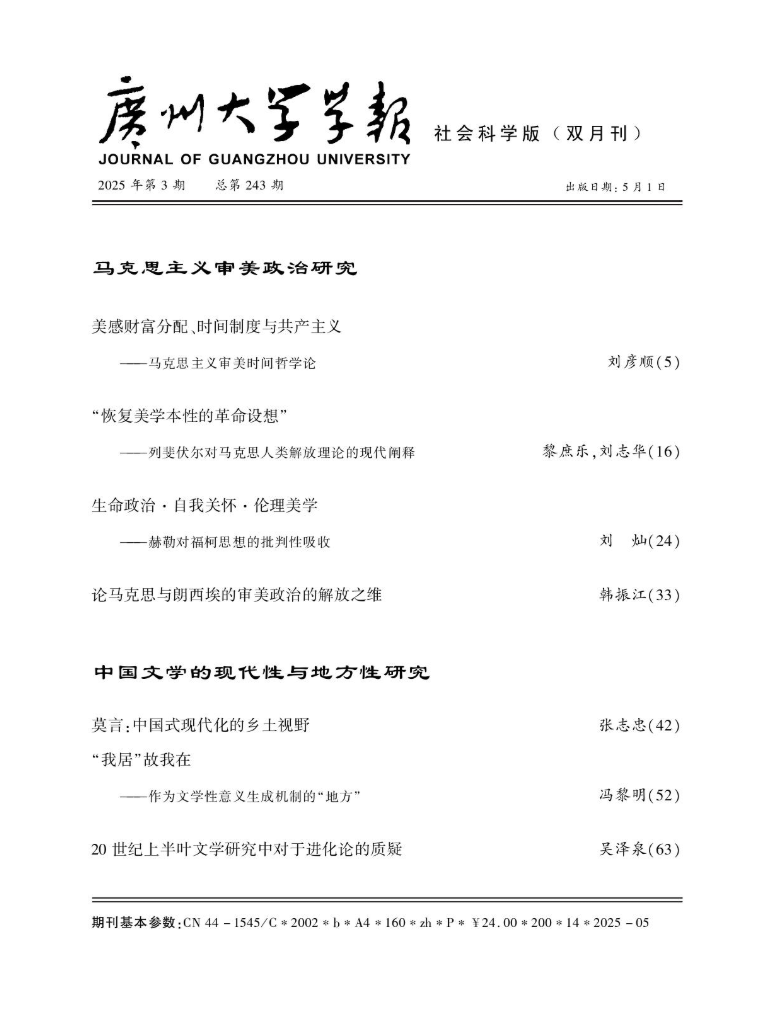
我院特聘教授冯黎明教授文章在《广州大学学报》发表
发布日期:2025-05-16 10:01:14
浏览量:
人次
打印
收藏
202
5
年第
3
期
《
广州大学学报
》
发表我院特聘教授冯黎明的文章:《
我居
”故我在——作为文学性意义生成机制的“地方”
》。