我院人工智能辅助运动技能学习与控制虚拟仿真实验室入选教育部教育技术与资源发展中心《高等学校虚拟仿真教学创新实验室项目第二批项目学校及案例团队名单》
时间:2025-08-04 编辑:tyxy 点击:
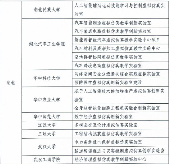
近日,教育部教育技术与资源发展中心公布了《高等学校虚拟仿真教学创新实验室项目第二批项目学校及案例团队名单》,我院人工智能辅助运动技能学习与控制虚拟仿真实验室成功入选。


(图文张弋明 审核何斌)
我院人工智能辅助运动技能学习与控制虚拟仿真实验室入选教育部教育技术与资源发展中心《高等学校虚拟仿真教学创新实验室项目第二批项目学校及案例团队名单》
时间:2025-08-04 编辑:tyxy 点击:
近日,教育部教育技术与资源发展中心公布了《高等学校虚拟仿真教学创新实验室项目第二批项目学校及案例团队名单》,我院人工智能辅助运动技能学习与控制虚拟仿真实验室成功入选。


(图文张弋明 审核何斌)